회사소개
회사 개요
About Us
인사말
CEO Message
조직도
Organization
찾아오시는길
How to come
환경컨설팅
폐기물 인허가
waste permits
환경 인허가
Environment permits
화관법
Chemical regulations
산안법
Safety regulations
설비 제조
폐배터리 재활용시설 제조
Battery Recycling
폐기물 재활용시설 제조
Waste Recycling
자원순환 관련 시설 컨설팅
입지 · 건축 · 토목 컨설팅
Site Planning
KOR
회사소개
회사 개요
인사말
조직도
찾아오시는길
환경컨설팅
폐기물 인허가
환경 인허가
화관법
산안법
설비 제조
폐배터리 재활용시설 제조
폐기물 재활용시설 제조
자원순환 관련 시설 컨설팅
입지 · 건축 · 토목 컨설팅
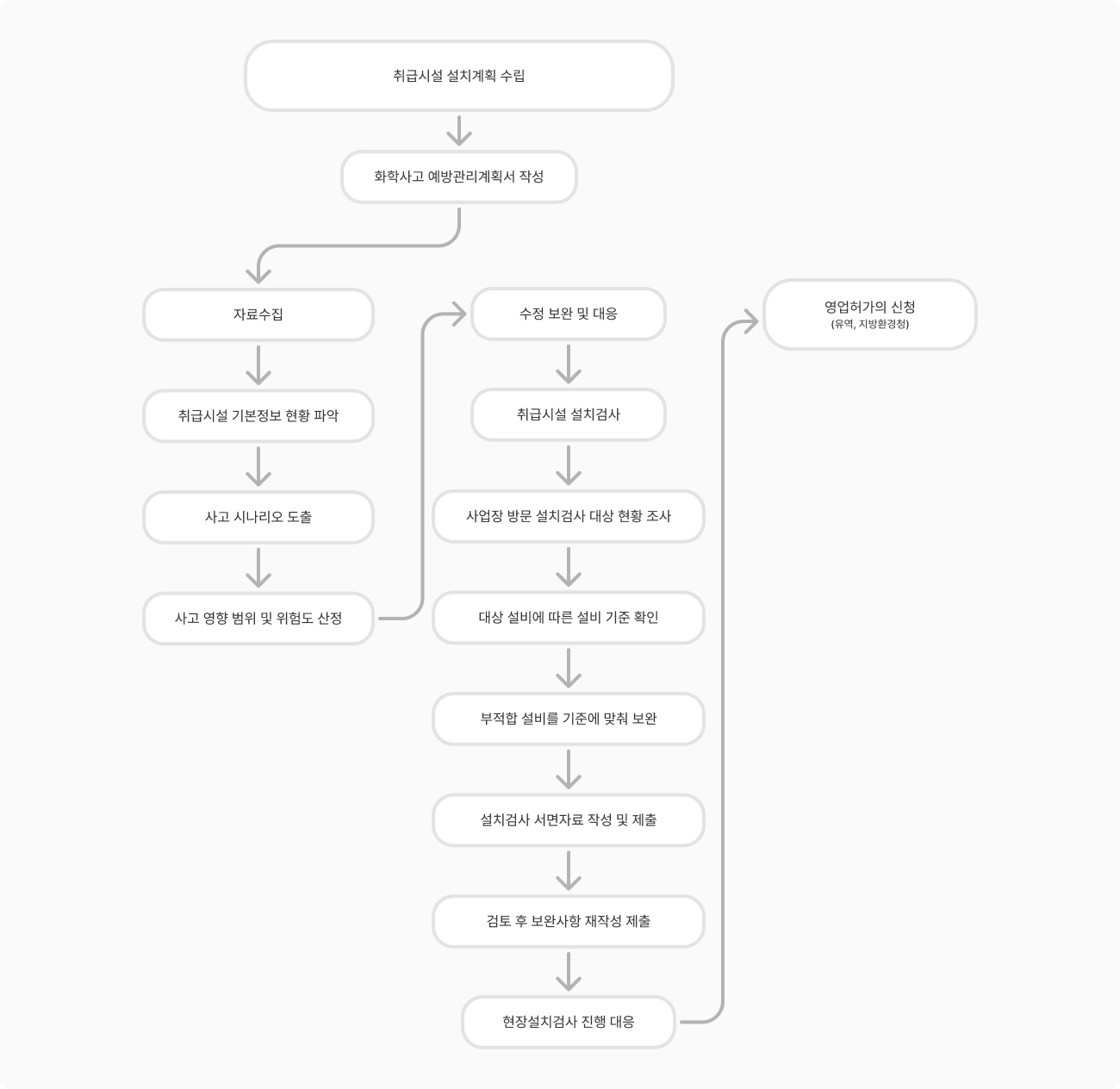
화관법
유해 화학물질의 취급 기준을 강화하기 위해
2015년 1월 1일부터 시행된 화학물질 관리법에 따라,
사업장에서 화학물질 사용으로 인한 환경상의 위해를 예방하고 화학물질을 적절히 관리하며,
화학물질로 인해 발생할 수 있는 사고에 신속히 대응할 수 있도록
화학물질의 특성 분석, 화학적 영향 범위 산출, 위험도 평가,
화학물질 관리법에 따른 설치 검사 등 다양한 컨설팅 서비스를 제공합니다.
제공 서비스
01.
화학사고예방관리계획서 작성
02.
유해화학물질 취급시설 최초 설치검사 및 정기검사
03.
유해화학물질 영업허가 컨설팅
진행 절차